AG百家乐大转轮-AG百家乐导航_怎么看百家乐走势_全讯网官网 (中国)·官方网站

科研新聞

首頁 > 科研新聞 > 正文

陳燕銘/何學敏課題組發布關于GLP-1RA治療糖尿病視網膜病變安全有效新機制的研究成果

稿件來源:附屬第三醫院 編輯:盧旖維 審核:孫耀斌 發布日期:2024-07-23 閱讀量:

中大新聞網訊(通訊員何學敏、文思穎、唐喜香)糖尿病視網膜病變(DR)是糖尿病的重要微血管并發癥,也是首要致盲性眼病,全球發病率高達22.27%。目前的治療手段主要針對DR中晚期,臨床上尚無有效的藥物用于長期預防和早期治療。胰高血糖素樣肽-1受體激動劑(GLP-1 RAs)是近年來治療糖尿病的“明星”藥物,但對于DR患者應用GLP-1 RAs這類藥物尚存在很大爭議。

附屬第三醫院陳燕銘教授聯合深圳市眼科醫院張少沖課題組通過翔實數據,從臨床及模型動物、細胞實驗等不同角度明確證實了DR患者應用GLP-1 RAs的有效性及安全性。該研究結果近期以封面文章形式發表在國際知名期刊Acta Pharmaceutica Sinica B(中科院1區,IF:14.5)。

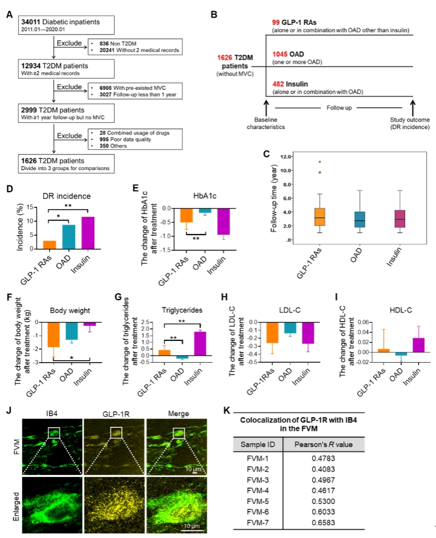
通過對2011年至2020年在附屬第三醫院住院的34011例2型糖尿病患者進行回顧性分析發現,相較于使用其他口服降糖藥或聯合使用胰島素,使用GLP-1 RAs能顯著降低DR發生率,為DR早期防治提供新的臨床證據。

圖1. 使用GLP-1 RAs降低2型糖尿病患者的DR發生率

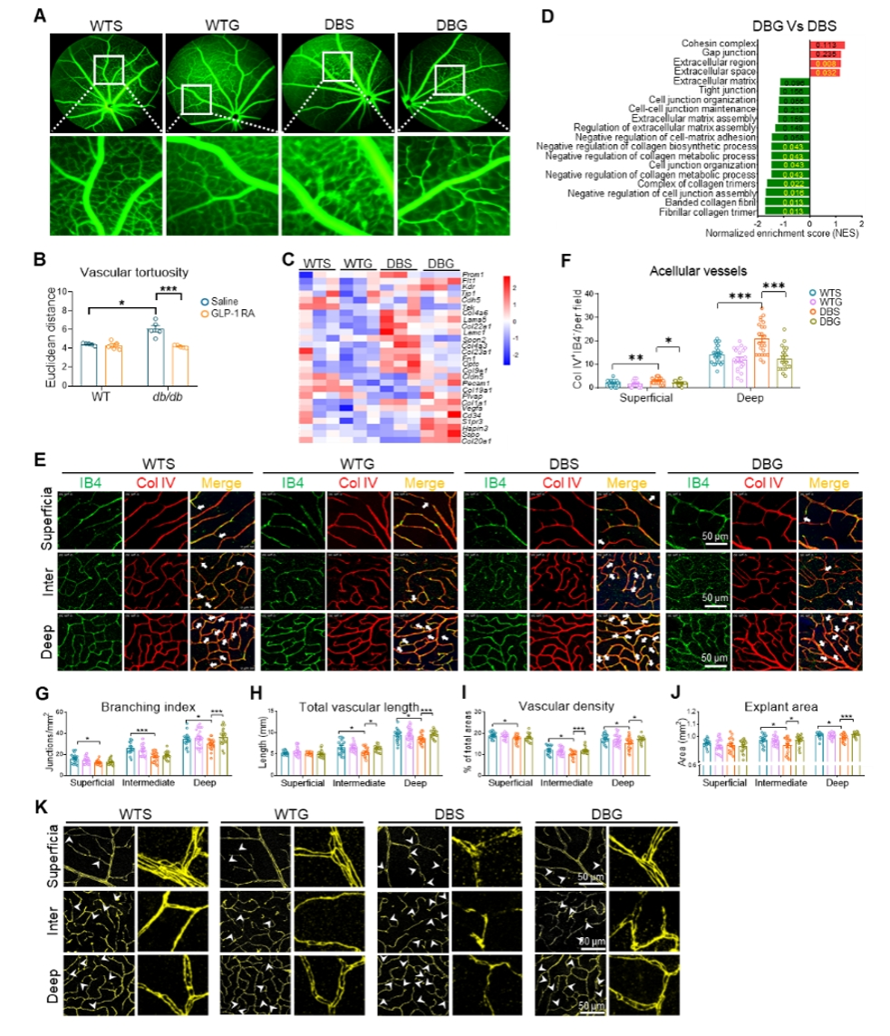
研究團隊還進一步深入探討了GLP-1 RAs對DR血管內皮細胞影響的具體分子機制。首先,通過生信分析和染色證實,GLP-1 RAs在視網膜血管內皮中富集。

圖2. GLP-1 RAs改善糖尿病視網膜血管卷曲度和緊密連接

為進一步明確GLP-1 RAs對DR的影響,使用兩種GLP-1 RAs在db/db小鼠和對照組小鼠中連續腹腔給藥10周。結果顯示,兩種GLP-1 RAs均能顯著增強糖尿病小鼠的視神經電生理活動,抑制Muller細胞和astrocyte細胞的炎癥反應,增加視網膜厚度,并抑制視神經節細胞丟失。通過活體眼底熒光素造影、RNA測序和免疫熒光染色證實,GLP-1 RAs確實改善血管的形態和結構。

生信分析顯示,GLP-1 RAs改變了糖尿病小鼠線粒體基因富集情況。細胞實驗檢測線粒體膜電位和線粒體完整性發現,GLP-1 RAs(Ex-4)顯著改善高脂引起的線粒體膜電位下降,并減少了線粒體DNA泄露到胞漿。對人視網膜增殖膜(FVM)和增殖性小鼠視網膜的單細胞測序數據庫分析發現,STING主要富集在增殖性的內皮細胞中。

圖3. GLP-1 RA通過 CREB抑制糖尿病視網膜血管的STING通路激活

RNA測序結果顯示,STING通路被GLP-1 RAs顯著抑制;熒光染色檢測STING通路激活組分p-TBK1或STING的結果顯示,腹腔或玻璃體腔注射GLP-1 RAs均可以抑制DR血管的STING通路激活;細胞實驗也證實了GLP-1 RAs對高脂誘導的STING通路的抑制作用。研究進一步發現,CREB可能介導GLP-1 RAs對STING通路的調控作用。使用CREB抑制劑(CREBi)后,GLP-1 RAs對STING通路的抑制效果被阻斷,伴隨著內皮細胞緊密連接的保護作用也消失。

圖4. GLP-1 RAs改善DR視網膜內皮炎癥和血管功能障礙機制示意圖

本研究率先報道了GLP-1 RAs通過抑制STING通路引起的炎癥反應,保護血管內皮緊密連接減少滲漏,為GLP-1 RAs在糖尿病微血管性并發癥的臨床應用,提供了安全有效的重要證據。

附屬第三醫院內分泌科何學敏助理研究員、文思穎博士、唐喜香副主任醫師為該論文共同第一作者,陳燕銘、石國軍及深圳市眼科醫院張少沖教授為論文共同通訊作者。該研究同時也得到附屬第三醫院實驗醫學部韓曉燕主任、丘秀生、梁淑珍等大力幫助。

論文鏈接:https://www.sciencedirect.com/science/article/pii/S2211383524000911

中大新聞
新聞投稿
百家乐官网最好投| 视频百家乐| 保单百家乐技巧| 威尼斯人娱乐城在线赌博| 娄烦县| 利高百家乐官网的玩法技巧和规则| 百家乐连锁| 桃园市| 至尊百家乐网| 北票市| 百家乐透明出千牌靴| 百家乐官网连跳规律| 百家乐实战路| 极速百家乐官网真人视讯| 百家乐赌场信息| 最好的百家乐官网好评平台都有哪些| 威尼斯人娱乐城打造| 澳门百家乐官网有哪些| 威尼斯人娱乐城官方网址| 利澳百家乐官网娱乐城| 海尔百家乐官网的玩法技巧和规则| 永利博娱乐开户| 百家乐游戏网上投注| 百家乐官网发脾机| 万博88| 精通百家乐的玩法技巧和规则| 百家乐官网投注限额| 大发888赌场是干什么的| 24山分金吉凶断| 玩百家乐官网五湖四海娱乐城| 金钱豹百家乐官网的玩法技巧和规则| 闻喜县| 大发888怎么找| 百家乐送彩金网络| 视频百家乐官网试玩| 册亨县| 大发888更名网址622| 百家乐单人操作扫描道具| 关于阳宅风水24山知识| 百家乐官网自动下注| 思南县|