AG百家乐大转轮-AG百家乐导航_怎么看百家乐走势_全讯网官网 (中国)·官方网站

科研新聞

首頁 > 科研新聞 > 正文

中山大學吳小劍、余照亮團隊或為直腸癌新輔助化療耐藥患者帶來新療法!

稿件來源:附屬第六醫院 編輯:談希、盧旖維 審核:孫耀斌 發布日期:2024-03-06 閱讀量:

中大新聞網訊(通訊員張婷婷、戴希安、簡文楊)對于局部晚期的直腸癌,目前主要采用新輔助治療降低腫瘤分期以改善治療效果,但是有相當一部分的患者對新輔助化療耐藥,預后極差。因此,深入探索直腸癌對新輔助化療耐藥的分子機制,有利于發現新的治療靶點,開發新的治療方案。近日,附屬第六醫院吳小劍、余照亮課題組與附屬腫瘤醫院譚靜課題組在美國國家科學院院刊PNAS上發表了題為Pharmacological modulation of RB1 activity mitigates resistance to neoadjuvant chemotherapy in locally advanced rectal cancer的研究論文。研究團隊通過描繪新輔助化療耐藥型直腸癌的腫瘤分子特征, 結合高通量藥篩篩選,發現CDK4/6抑制劑可以有效提高奧沙利鉑療效,進一步利用多組學測序技術(全轉錄組測序和表觀遺傳組測序等)揭示了當中的分子機制,為新輔助化療耐藥的直腸癌患者提供了新的治療思路。

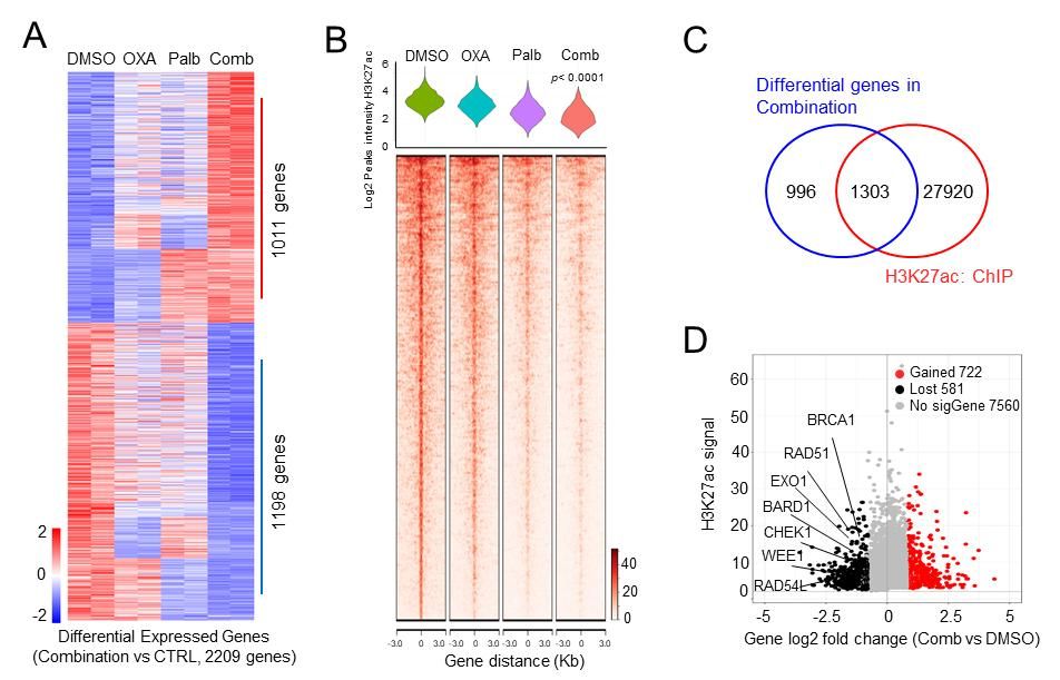
新輔助化療是目前臨床上治療局部晚期直腸癌的主要手段,但是約30%-60%的直腸癌患者對目前新輔助化療方案不敏感,腫瘤退縮較小或者甚至不退縮,然而臨床上又缺乏更多的藥物治療選擇,這群患者的術后輔助治療多是繼續沿用一線的化療方案,預后極差。為了探索腸癌新輔助化療耐藥的腫瘤分子特征,研究團隊首先收集了結直腸癌腫瘤組織進行轉錄組測序,再跟蹤隨訪病人化療效果,根據療效把病人分為化療敏感型和耐藥型,進行分組分析。結果發現耐藥型腫瘤組織中細胞周期相關的信號異常活化,提示以“靶向異常的細胞周期檢查點”尋找治療靶點可能可以逆轉化療耐藥。于是進一步利用小分子抑制劑文庫進行高通量篩選,發現CDK4/6抑制劑可以有效提高奧沙利鉑敏感性,并且可以協同抑制腫瘤細胞增殖。機制上,通過整合全轉錄組測序分析和染色質共沉淀測序分析發現CDK4/6抑制劑通過影響表觀遺傳修飾調控同源重組修復相關基因的表達,從而解釋了CDK4/6抑制劑為何可以逆轉奧沙利鉑耐藥現象的機制,該研究有望為新輔助化療耐藥的直腸癌患者提供新的用藥選擇(圖1)。

圖1 CDK4/6抑制劑通過影響表觀遺傳修飾調控同源重組修復相關基因的表達,從而逆轉奧沙利鉑耐藥現象

研究團隊通過收集34例新輔助治療前的局部進展期直腸癌患者腫瘤樣本,根據新輔助治療后手術切除的腫瘤樣本病理切片進行腫瘤退縮評價(Tumor regression grade,TRG),對病人進行分類,并分析耐藥相關的腫瘤分子特征(圖2)。

圖2 新輔助化療耐藥相關的腫瘤分子特征

為了尋找治療靶點,研究團隊使用小分子抑制劑文庫進行高通量藥物篩選,發現CDK4/6抑制劑可以顯著提高奧沙利鉑藥效(圖3)。

圖3 小分子抑制劑文庫藥物篩選發現CDK4/6抑制劑可顯著提高奧沙利鉑藥效

最后,通過整合分析RNA-seq和ChIP-seq數據,CDK4/6抑制劑通過表觀遺傳修飾調控RB1-TEAD4信號軸影響同源重組修復相關基因的表達,從而逆轉奧沙利鉑耐藥現象(圖4)。

圖4 CDK4/6抑制劑通過表觀遺傳修飾調控同源重組修復相關基因的表達


值得一提的是,基于該基礎研究成果,已進一步開展臨床試驗(CDK4/6抑制劑聯合化療用于晚期/轉移性結直腸癌的臨床轉化研究,Clinical Trial:NCT05480280),目前多例經標準治療失敗的晚期腸癌病人已入組,并已觀察到部分入組患者臨床獲益,其有望提高新輔助化療耐藥的病人遠期療效。

附屬第六醫院吳小劍教授和附屬腫瘤醫院譚靜研究員為本論文的通訊作者,余照亮醫師、鄧鵬博士以及陳鈺鋒副主任醫師為本文的共同第一作者,本研究還得到了新加坡基因組研究院于強教授、新加坡國立癌癥中心Bin Tean Teh教授和附屬第六醫院王文宇副研究員的大力支持。

論文鏈接:https://doi.org/10.1073/pnas.2304619121


中大新聞
新聞投稿
威尼斯人娱乐平台代理| 百家乐伴侣| 百家乐官网牡丹娱乐城| 大发888娱乐城好么| 百家乐官网官网游戏| 百家乐电影网| 玩百家乐官网的高手| 深圳太阳城酒店| 百家乐官网鞋| 叶城县| 百家乐网络公式| 冀州市| 如何胜百家乐的玩法技巧和规则| 百家乐官网小路单图解| 去澳门赌博| 百家乐庄闲偏差有多大| 百家乐官网送18元彩金| 湘潭县| 大发888娱乐城刮刮乐| 澳门百家乐下注最低| 百家乐官网国际娱乐场| 鹤岗市| 至尊百家乐娱乐场开户注册| 百家乐分析下载| 百家乐官网游戏策略| 大发888xp缺少casino| 御匾会百家乐官网的玩法技巧和规则| 林芝县| 大发888相关资讯| 百家乐槛| 百家乐官网天下| 百家乐官网赌场技巧大全| 百家乐官网有无规律可循| 云顶平台| 德州扑克的规则| 伯爵百家乐娱乐场| 百家乐筹码素材| 高科技百家乐官网牌具| 百家乐园首选海立方| 百家乐赌博赌博平台| 足球百家乐官网投注网出租|