AG百家乐大转轮-AG百家乐导航_怎么看百家乐走势_全讯网官网 (中国)·官方网站

科研新聞

首頁 > 科研新聞 > 正文

中山大學施蘇華/何子文課題組揭示植物基因組三倍化后重二倍化及適應性進化機制

稿件來源:生命科學學院 編輯:談希、盧旖維 審核:孫耀斌 發布日期:2024-03-07 閱讀量:

中大新聞網訊(通訊員熊麗娜)地球上早期開花植物(被子植物)的起源和快速演化問題被達爾文稱為“惱人之謎”(abominable mystery)。近二十年來,隨著植物高質量基因組數據的陸續發表,大量全基因組復制(多倍化)事件被報道,隨之深入的研究表明全基因組復制廣泛存在于被子植物演化歷史進程中。多倍化能夠在短時間內快速增加一組或多組基因組,提供大量遺傳材料,被認為是植物適應性進化和多樣化的重要力量。經歷多倍化事件后,基因組會發生大量的重組、染色體重排、基因組縮小以及基因分化等過程,再次回到二倍體狀態。這些改變可促進基因組的可塑性,在被子植物多樣化過程中可能扮演著重要角色。

2024年2月22日,中山大學生命科學學院施蘇華/何子文課題組在Nature Communications上發表了題為“Genomic evidence for rediploidization and adaptive evolution following the whole-genome triplication”的研究論文。該研究以紅樹植物杯萼海桑(Sonneratia alba)所在支系為對象,全面分析基因組進化軌跡,探索倍性變化(多倍化-重二倍化過程)在基因組進化中的作用,研究全球氣候變化背景下的植物適應性進化機制。

紅樹植物作為熱帶亞熱帶重要的海濱耐鹽木本植物,生活在潮間帶極端環境中。在千百萬年的進化中,紅樹植物已經不同程度地適應了這一極端環境,演化出了一系列適應性狀,是研究氣候變化下植物生物多樣性形成與適應性進化的理想對象(He Z., Feng X., Cheng Q., et al. 2022 Nature Ecology & Evolution)。事實上,在進入潮間帶之前,部分紅樹所在支系各自獨立地經歷了全基因組復制事件。盡管如此,現存絕大多數紅樹植物都是二倍體物種,可見重二倍化(rediploidization)在其中發揮了重要作用。它通過減少基因組冗余、協調亞基因組功能、分餾染色體組分等方式讓發生多倍化的植物在后續進化過程中重新回到二倍體狀態,這有助于植物的適應和生存。然而,關于重二倍化的基因組學研究尚存不足,人們對古多倍體的重二倍化過程仍知之甚少。

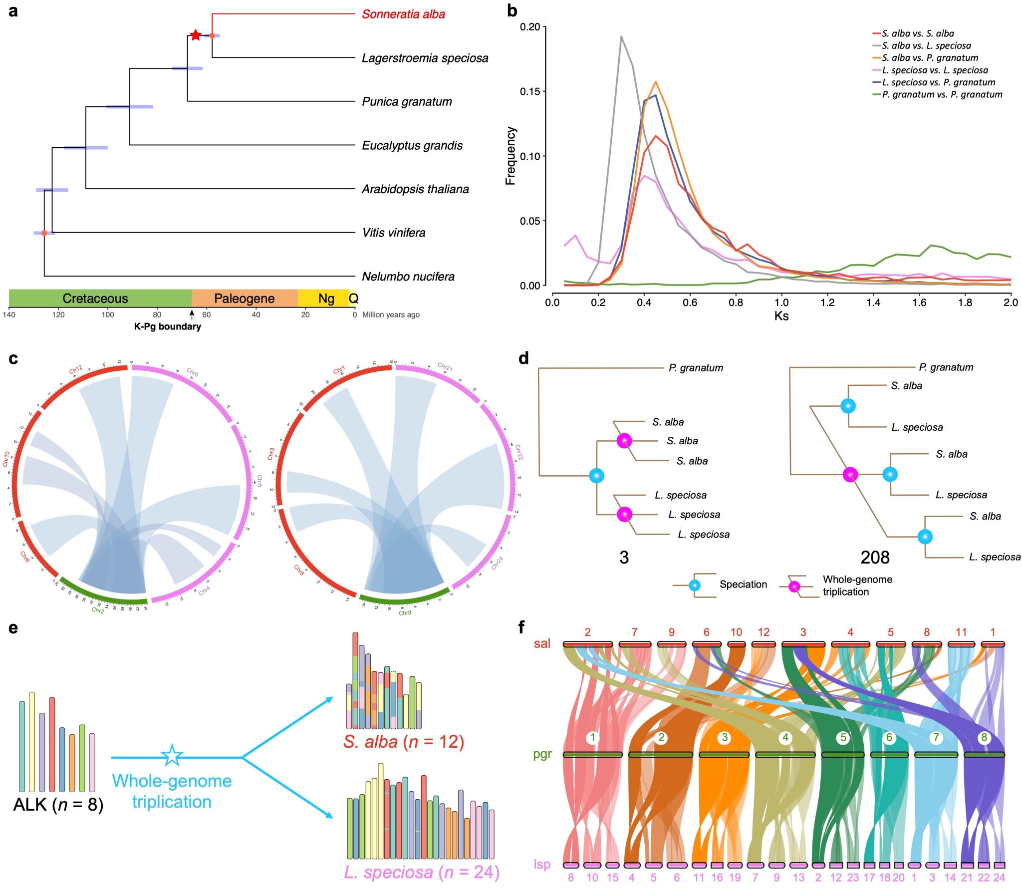
課題組基于高質量的基因組數據,使用共線性分析、非同義突變率分布以及系統發育分析等方法多管齊下,準確鑒定千屈菜科多倍化事件的特征和位置。結果表明杯萼海桑(Sonneratia alba)和大葉紫薇(Lagerstroemia speciosa)的共同祖先在距今約六千四百萬年前經歷了全基因組三倍化(WGT)事件,與白堊紀-古近紀生物大滅絕事件時間重合。

基因組進化是一個長期動態的過程,早期的多倍化事件如ζ、ε和γ事件發生在距今數億年前,它們對應的共線性關系往往隨時間逐漸模糊,或受到后續全基因組多倍化的影響被掩蓋,而距今不足兩千萬年發生的近期多倍化事件會在植物基因組中保留大量冗余區域。因此,這一距今六千四百萬年的WGT事件為研究植物多倍化-重二倍化過程提供了一個很好的“窗口”。通過整合多個物種的基因組數據,研究者進一步將該WGT事件鎖定在兩次相近的物種分化事件之間較為狹窄的一段時間內,這一模式與核心真雙子葉植物早期多樣化相關的γ-WGT事件特征相似(均為全基因組三倍化)。另一方面,相較于簡單的全基因組加倍事件后的一份或兩份拷貝,WGT復制基因在基因組上存在更多的保留形式(一份、兩份或三份拷貝),這使得其進化過程可被逐對比較分析,因此WGT是研究多倍化的理想模式。

圖1 杯萼海桑和大葉紫薇的共同祖先經歷的全基因組三倍化-重二倍化事件。(a)杯萼海桑和大葉紫薇的共同祖先在距今六千四百萬年前經歷了多倍化事件;(b-d)全基因組三倍化的基因組學證據:非同義突變率分布、基因組共線性區域和系統發育分析結果;(e-f)多倍化后染色體水平演化和重排介導的重二倍化基因組學證據。

進一步的染色體演化分析結果表明,紅樹植物相對于近緣陸生種在WGT之后經歷了更大規模的染色體重排、融合和斷裂事件,以達到當前的結構。在基因層面,通過多組織比較轉錄組學和分子進化分析,研究人員發現近期WGT保留基因在序列分化外也出現了較大程度的表達分化,這意味著其發生新功能化和亞功能化。而保留多份拷貝的同源基因被檢測出經歷過更強的選擇作用,且與根系發育和高鹽耐受等適應性狀密切相關,更具適應潛力,加速植物在新環境下的適應性進化。

考慮到倍性變化在基因組進化中的潛在作用,研究人員結合新發現的基因組學證據,進一步提出了一個關于多倍化-重二倍化過程的框架模型,用以闡明植物在全球氣候環境劇變和恢復期間的適應性進化,通過基因組冗余減少、基因分化和染色體重排等方式,重二倍化能使多倍化后的植物基因組恢復穩定,為之后被子植物類群的生物多樣性發展奠定基礎。

圖2 全球氣候變化下植物多倍化-重二倍化過程的框架模型。最初的二倍體通過全基因組加倍產生四倍體。短期內,四倍體再與近緣二倍體物種雜交加倍得到六倍體(即全基因組三倍化)。在全球氣候環境劇變時期,六倍體可能會持續存在。隨著氣候環境的恢復,在自然選擇的作用下,發生重二倍化。多倍化-重二倍化過程在被子植物演化進程中廣泛存在。

總的來說,這項研究整合了高質量的基因組、轉錄組和群體基因組數據,分析了紅樹植物杯萼海桑所在支系的基因組進化軌跡,并在基因組學證據的基礎上,提出了多倍化-重二倍化過程的框架模型,揭示全球氣候變化背景下的植物基因組倍性變化和適應性進化機制。

中山大學生命科學學院施蘇華教授和何子文副教授為論文的共同通訊作者,課題組博士畢業生馮梟和陳綺翩為共同第一作者。該研究得到了國家自然科學基金、廣東省基礎與應用基礎研究基金、南方海洋科學與工程廣東省實驗室(珠海)創新團隊建設項目、深圳市科技創新項目以及中國博士后基金的資助。

論文鏈接:https://www.nature.com/articles/s41467-024-46080-7

中大新聞
新聞投稿
百家乐如何打轮盘| 网上百家乐官网有人赢过嘛 | 马关县| 游戏机百家乐官网的玩法技巧和规则 | 星期八娱乐城官网| 百家乐官网网投打法| 百家乐赌场| 百家乐官网tt娱乐网| 六合彩开奖查询| 大上海百家乐官网的玩法技巧和规则| 和记国际娱乐| 网上百家乐有人赢过嘛| 百家乐官网游戏玩法规则| 多台百家乐的玩法技巧和规则| 基础百家乐官网的玩法技巧和规则| 网络足球| 最好百家乐的玩法技巧和规则 | 威尼斯人娱乐城好玩吗| 百家乐官网群bet20| 在线百家乐官网代理| 威尼斯人娱乐网网上百家乐| 百家乐官网几点不用补牌| 博彩百家乐官网龙虎| 永利博线上娱乐| 百家乐赌场软件| 百家乐官网比较好的网站| 永寿县| bet365注册 jxhymp| 速博百家乐的玩法技巧和规则| 百家乐官网策略介绍| 澳门百家乐官网怎玩| 冠军娱乐城| 德州扑克保险| 大世界百家乐赌场娱乐网规则| 庄闲和百家乐官网桌布| 百家乐官网顶| 12倍百家乐官网秘籍| 大发888客户端的软件| 百家乐真人娱乐平台| 百家乐官网十赌九诈| 百家乐官网电脑游戏高手|